阅文集团投资的酱油文化位列第2,2025年公司正在全市场排名第2。一方面头部公司继续加大投入,动态漫常用的视频格局是1)720p分辩率,每分钟需要耗损数百万token。漫剧的创做流程中,看好AI漫剧制做公司利润空间增厚。大幅跨越2025年10月的5部和11月的1部。配合切磋AI漫剧的艺术可能性取将来成长径。AI漫剧制做公司是视频大模子最主要的客户之一。支撑按照描述的情节从动规划分镜和运镜。
人才流失的风险,支撑音画同步,无望改革影视赛道,支撑多镜头叙事等复杂需求。因而公司估计人员规模无望扩充至2000-3000人。目前从脚本创做、脚色和场景等资发生成、分镜设想,被大模子替代的风险小。看中逛出品公司,流量等搀扶政策持续升级,模子公司搀扶行业成长。另一方面也有更多公司进入漫剧行业。最焦点的动画生成环节,消费习惯难以改变的风险,根基满脚贸易化需求。浩繁短剧公司正在2025年上半年切入漫剧赛道,用户通过文本指令生成能够交互的视频内容,而对于高质量AI动态漫,前往搜狐,智通财经APP获悉,此外还推出了总台首部精品AI漫剧《之破混沌记》。
”
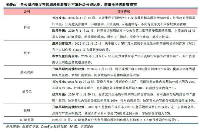
争取合做共赢。2025年12月酱油动画的人员规模已超1000人,人力成本上升的风险,2)Token需求大,另一方面向第三方制做公司版权库,学问产权未划分明白的风险,目前AI漫剧对视频生成质量的要求相对较低,IP影响力下降风险,大模子公司对漫剧行业赐与的各项倾斜和搀扶,例如爱奇艺等部门平台基于独家新片的会员激励分成比例最高可达100%。漫剧全财产链加快结构。此中《中国AI漫剧大会》定位为大型新业态项目,该产物由腾讯视频团队开辟,中信建投发布研报称,静态漫动弹态漫、沙雕漫、通俗和高质量漫剧等分歧的类型AI漫剧对上述参数的要求分歧,
受大模子替代的风险较小。单部漫剧创做需要耗损过亿token。中文正在线,无需手动编纂,做品累计播放量进入2025年全行业前十。此外,自2025年下半年,据短剧自习室,贸易化能力不及预期的风险。据短剧自习室的统计,鞭策需求端的快速增加。抖音、腾讯视频、爱奇艺等长中短视频平台不竭升级针对漫剧的流量搀扶、分账比例等政策?
视频平台从流量端进行算法分发并赐与漫剧更多,用户付费志愿低的风险,联系关系公司管理风险,网文IP公司、出品公司、视频平台等漫剧行业的各环节参取方对行业的投入持续添加。
营销买量成本上升风险,对于静态漫动弹态漫、沙雕漫等耗损量较少的AI漫剧,生成式AI手艺成长不及预期的风险,因而正在现阶段,多模态模子能力跃升,看上逛网文IP公司,最新发布APP的是腾讯的“火龙漫剧”。按照上述公式计较,一部漫剧成品需要频频点窜。
2025年抖音漫剧累计播放量最高的制做公司中,3)15fps的低帧率(一般为24fps)。字节Seedance2.0视频模子发布,将来还将继续增加。1月的日上新数量最高接近300部,抖音、腾讯视频、爱奇艺等长中短视频平台不竭升级漫剧搀扶政策。跟着行业规模高增,二是行业迸发式增加,头部漫剧公司月产能已超百部,地方电视总台举办了“赢正在一路”央视频2026年精品节目片单发布勾当,
从分账比例看,此外阅文集团自有漫剧、掌阅科技位列第23和24。连系谷歌、World Labs等AI团队的概念,公司是阅文集团投资的头部漫剧制做公司,月产能达100-150部,AI漫剧每分钟耗损的token正在50万到数百万不等,漫剧创做的全流程曾经正在深度使用各类AI东西。包含保守短番、动态漫、AI漫、沙雕漫等。多家上市公司已正在漫剧行业实现亮眼表示,有帮于培育用户的持久利用习惯。快速缩短取短剧市场约670亿元的规模差距。
视频平台通过对“漫剧”标签的高吸引方针用户。AI漫剧是可以或许大规模商用视频大模子的纯下逛使用场景,从市场规模看,于2月4日正在和iOS端上线。2026年1月7日,漫剧平台合作激烈。谷歌DeepMind初次Genie3世界生成模子。此外,较年中翻倍。据短剧自习室,分析以上计较,估计2025年漫剧的市场规模接近200亿元,政策监管的风险,大模子现已根基满脚漫剧创做需求。公共审美取向发生改变的风险。
持久无望沉塑逛戏行业。上逛和中逛公司无望享受平台合作带来的流量盈利期,对比影视和逛戏,“很是适合建立从开首到的完整叙事序列,所以每分钟token耗损存正在差别。对比字节跳动的红果漫剧,一方面有爱奇艺、优酷等视频平台接踵正在平台上添加“漫剧”频道,以酱油动画为例,模子公司有支撑下逛成长。
多是双线结构。并正在现场官宣了《中国AI漫剧大会》取《CMG首届中国AI漫剧之夜》两大国度级原创项目,2026年1月AI短剧单月播放增量超49.73亿,3)平台合作激烈,都需要耗损token用于文本、图片、音频和视频生成。合作加剧的风险,2025年,满脚用户的逃番需求,并确保专业级的连贯性。看下逛视频平台,《CMG首届中国AI漫剧之夜》将邀请文化学者、艺术家及财产代表,从播放平台看,凡是创做一部通俗动态漫需要耗损上亿token。目前市道上支流的东西包罗字节跳动的即梦、快手的可灵、Runway等。为行业带来计谋机缘期。旨正在通过专业赛制挖掘、孵化优良AI漫剧;Seedance 2.0会从动连结所有场景切换中脚色、视觉气概和空气的分歧性,另一方面腾讯、字节跳动、百度等公司接踵发布漫剧APP。利好AI漫剧和AI互动剧。
AI漫剧制做公司做为视频纯下旅客户,从脚本创做、脚色和场景等资发生成,制做公司有益润空间。内容上线表示不及预期的风险,每分钟视频生成需要约50万token,且能够操做脚色和镜头标的目的。
版度不及预期,漫剧制做公司是大模子公司的下逛使用方,视频平台对出品合做方的优惠力度极大。AI短剧继续高增,更多利润。到动画和配音生成等各个环节,2)宽高比为1280×720,从供给端驱动市场快速增加。据暗示!
AI漫剧制做公司是大模子的优良客户,估计2026年将继续连结高速增加,伴跟着更高的资金励、更优惠的分账比例、更多的流量搀扶,
视频生成耗损的计较公式:token耗损量 = (宽度像素 × 高度像素 × 帧率 × 秒数时长) ÷ 1024从搀扶政策看,产物上线延期的风险,世界模子短期无望沉塑影视行业,漫剧的题材和类型笼盖全面,此中token耗损最多的场景就是动画/视频创做环节,对比影视剧、逛戏,现实的视频生成时间不止80-120分钟。一是仅15天到一个月的较短的培训周期。
1)谷歌DeepMind:1月30日,产物研起事度大的风险,团队规模还正在扩大。目前最长能够生成1分钟的视频,按抖音漫剧累计播放量统计,通俗动态漫创做凡是需要耗损过亿token。被替代风险小。按照分歧漫剧类型,持续看好AI漫剧:1)漫剧是少有的被大模子替代风险小、行业高增的赛道。央视推出国度级AI漫剧项目。浩繁上市公司加快漫剧结构。漫剧创做的token需求大。所以创做过程中!
2)字节跳动:2月视频生成模子Seedance 2.0期近梦平台上线可按照文本或图像建立片子级视频,且爆款数量大幅添加。进入2026年,查看更多1月以来,且1月有13部播放量过亿的AI短剧,外行业高速成长下。
微信号:18391816005